Электрика Генератор. Замена или ремонт?



sav liana

Местный
6 Май 2015
269
93
28
Мос. ст. Силикатная
Езжу на ...
Liana, седан, передний, 2007, 1,6л M16A, МКПП, ~100 000 км
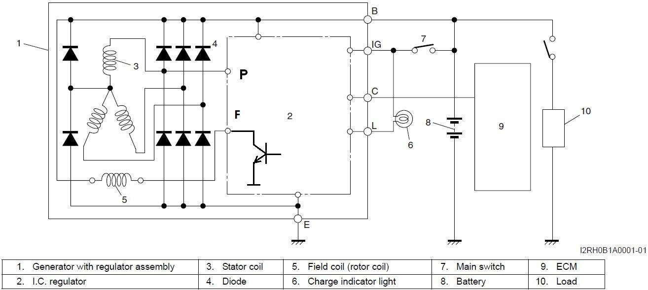
Схема для проверки регулятора (например Utm RN6452A) :
— "Включаем зажигание", IG
— подаем "напряжение от ЭБУ", C
— имитируем вращение, подавая короткие частые "импульсы", (скребем проводком), P
— возбуждение (загорается лампа) возникает при напряжении питания менее 14,5 В. F
QwAAAgJC0OA-960.jpg , 5808361s-1920.jpg , 8dea561s-960.jpg
 
Последнее редактирование модератором:

mr_zevs

Продвинутый новичок
30 Июнь 2015
31
1
8
Езжу на ...
suzuki liana 2007 HB
Пришла весна - пришло время заняться машиной.
Генератор ещё с лета стал недодавать напряжения(по бортовому компу держалось на 13,7-13,9), иногда падоло до 10, в сервисе сказали скорей всего регулятор напряжения. Цена оригинального регулятора показалась не очень привлекательной, поэтому взял гену у KASiK-a. Поездив по сервисам и поузнавав цену на снятие/установку гены (от 1200р + где-то даже грозились что двигатель надо вывешивать либо разбирать подрамник :thumbsup:) решил что лучше сначала попробовать самому =)
Итак:
снимаем патрубок воздушного фильтра
Посмотреть вложение 140474

откручиваем крепление трубки кондея и клипсу проводки из салона и немного вытаскиваем жгут проводов из салона
Посмотреть вложение 140475


Посмотреть вложение 140476


снимаем правое колесо и вытаскиваем клипсы с пластиковой защиты двигателя
Посмотреть вложение 140477

и отгибаем её
Посмотреть вложение 140478


шестигранником на 8 откручиваем болт крепления гены к движку
Посмотреть вложение 140479


Посмотреть вложение 140480


откручиваем регулировочную планку от гены и от движка чтоб не мешала и вытаскиваем гену сверху - почти ничего не мешает =)
кстати датчик коленвала я тоже поменял, т.к. машину иногда подергивала, терь буду ждать излечения... я надеюсь =) он находится примерно там - менял на ощупь =)
Посмотреть вложение 140481


Посмотреть вложение 140482


Посмотреть вложение 140483


сборку производим в обратной последовательности :thumbsup:



кстати, никто не знает что здесь могло быть:
Посмотреть вложение 140484


Посмотреть вложение 140485


Посмотреть вложение 140486

какая-то пластмаска обломанная, от чего не пойму... на рисунках в книжке на этой планке в этом месте ничего не должно быть Чешу репу.

Всем привет! Кто менял по данной схеме?
Сегодня завел машину, был дикий свист после повалил дым. Думаю надо менять генератор и заодно ремень т.к. от него куски летят, думаю если еще раз заведу его порвет. Кстати чек аккума еще горел.
 
Последнее редактирование:

KASiK

Мудрец
26 Август 2008
8,883
5,206
113
51
Санкт-Петербург, Красное Село
Езжу на ...
Suzuki Liana HB 1.6 4WD АКПП 2007
Geely Monjaro АКПП 4WD 2023 Изумруд
Всем привет! Кто менял по данной схеме?
Сегодня завел машину, был дикий свист после повалил дым. Думаю надо менять генератор и заодно ремень т.к. от него куски летят, думаю если еще раз заведу его порвет. Кстати чек аккума еще горел.
Генератор у вас заклинил, потому и ремень горит, потому и лампочка аккумулятора горела - генератор не работает.
 


mr_zevs

Продвинутый новичок
30 Июнь 2015
31
1
8
Езжу на ...
suzuki liana 2007 HB
Генератор у вас заклинил, потому и ремень горит, потому и лампочка аккумулятора горела - генератор не работает.
Спасибо, в этой схеме немного не понятно как где располагается регулировочная планка...её вообще реально достать без доп. действий? Кстати посоветуйте пожалуйста какой лучше фирмы ремень лучше выбрать? Хотел сначала
Bando, но у него слишком большой срок доставки...Сейчас думаю gates 4PK833
 
Последнее редактирование:

Полковник

Эксперт
4 Июль 2011
3,179
945
113
Москва
Езжу на ...
Grand Vitara New 2,4 и др.
Bando, Gates, GMB, Contitech...
У меня к Gates последнее время что-то душа не лежит, подделок много, и производство этих ремней может быть не в лучших странах. Беру Contitech, Bando. А недавно попался Бош, made in UK, работает без проблем.
 

AleksandrI

Бывает здесь
2 Сентябрь 2007
55
2
8
Moscow
Езжу на ...
Liana HB 2007 2WD АКПП
Уважаемые форумчане! Можно ли самому вручную у подъезда снять генератор, заклинило его, ремень порвало. Поддомкратить может быть... Снизу или сверху откручивать? Или ехать на ближайший сервис/яму

PS Нашёл инструкцию по снятию-установке на 2 стр этой ветки. Спасибо всем.
 
Последнее редактирование:




mr_zevs

Продвинутый новичок
30 Июнь 2015
31
1
8
Езжу на ...
suzuki liana 2007 HB
Снимал сам второй раз на улице, немного подомкратил машину чтобы подлезть к нижней гайки крепления гены (она очень тяжело откручивалась нужно большой рычаг). Верхние гайки натяжения ремня откручиваются просто и скидывается ремень, кстати не забудь открутить пыльник генератора а то его просто сломать.... Вытаскивал гену сверху, но нужно по инструкции отвести навесное оборудование.
 

AleksandrI

Бывает здесь
2 Сентябрь 2007
55
2
8
Moscow
Езжу на ...
Liana HB 2007 2WD АКПП
Мда уж, не удалось открутить нижний болт на 8, не хватает усилия, вот думаю, купить Г-образный ключик на 8 и удлинить трубой, или может подъехать к шиномонтажникам 200 м и сдёрнуть пневмоинструментом?? Пока залил на ночь ВДшкой.
Ещё не снимается электроразъём с генератора, не пойму, он на защёлках или просто прикипел, что с ним делать?
 

KASiK

Мудрец
26 Август 2008
8,883
5,206
113
51
Санкт-Петербург, Красное Село
Езжу на ...
Suzuki Liana HB 1.6 4WD АКПП 2007
Geely Monjaro АКПП 4WD 2023 Изумруд
Мда уж, не удалось открутить нижний болт на 8, не хватает усилия, вот думаю, купить Г-образный ключик на 8 и удлинить трубой, или может подъехать к шиномонтажникам 200 м и сдёрнуть пневмоинструментом?? Пока залил на ночь ВДшкой.
Ещё не снимается электроразъём с генератора, не пойму, он на защёлках или просто прикипел, что с ним делать?
Нижний болт пыльника генератора обычно руками открутить можно, пневмой туда вы вряд ли подбверетесь.
На разъеме просто лепесток нажать надо и тягуть, он прикипает из-за грязи немного
 
  • Нравится
Реакции: AleksandrI

AleksandrI

Бывает здесь
2 Сентябрь 2007
55
2
8
Moscow
Езжу на ...
Liana HB 2007 2WD АКПП
Спасибо, уже нашел ваш пост про разъём, так и сделал, разщелкнулся. Я про болт на 8 писал, которым он к движку крепится. тоже открутил, удлинив ключ трубкой.
В общем снял, теперь вращается вроде, но где-то шоркает. Полагаю он исправен, просто грязью зарос, т.к. пробег у машины совсем небольшой.
 

KASiK

Мудрец
26 Август 2008
8,883
5,206
113
51
Санкт-Петербург, Красное Село
Езжу на ...
Suzuki Liana HB 1.6 4WD АКПП 2007
Geely Monjaro АКПП 4WD 2023 Изумруд
вращается вроде, но где-то шоркает. Полагаю он исправен, просто грязью зарос, т.к. пробег у машины совсем небольшой.
Это часто бывает, грязь чиркает. Попробуйте продуть компрессором и все. При долгом стоянии машины они могут заклинивать, просто продуть надо и разработать
 



Serj.p

Продвинутый новичок
22 Ноябрь 2023
43
3
8
57
Езжу на ...
Liana
Генератор на сто вынимали сняв правое колесо. А обратно под капотом опускали. между краем двигателя и кузовом. Немного не получалось.
 

ВладимирСПб

Редкий гость
3 Октябрь 2008
14
0
1
Санкт-Петербург
Вам надо купить и заменить:
1. Ремень генератора и помпы: 95141-50F01 или его аналоги 4PK835, 4PK836, 4PK833
2. Ремень ГУР и компрессора: 17521-85300 или его аналоги 4PK1010, 4PK1013
3. Ролик-натяжитель ремня ГУР: 49160-81A00 или его аналоги SKF VKM66009, Febest 0787-rh418, LYNX PB5073, OPTIMAL 0N2106, QUATTRO FRENI QF00100013.
Ролик можно попробовать самостоятельно восстановить, заменив в нем подшипник, об этом вам ссылку выше уже дал уважаемый balser
Добрый день. Для Лианы без кондиционера, 1,3 2004 г, какой ремень ГУР? Ролик, видимо, тот же?
 

KASiK

Мудрец
26 Август 2008
8,883
5,206
113
51
Санкт-Петербург, Красное Село
Езжу на ...
Suzuki Liana HB 1.6 4WD АКПП 2007
Geely Monjaro АКПП 4WD 2023 Изумруд
Добрый день. Для Лианы без кондиционера, 1,3 2004 г, какой ремень ГУР? Ролик, видимо, тот же?
Ремень ГУР для Лианы 1,3-1,6 без конрдея - 4PK935 (подходят от 933 до 936 мм)
Ролик тот же
Ремень генератора тот же
 

ВладимирСПб

Редкий гость
3 Октябрь 2008
14
0
1
Санкт-Петербург
Ремень ГУР для Лианы 1,3-1,6 без конрдея - 4PK935 (подходят от 933 до 936 мм)
Ролик тот же
Ремень генератора тот же
Большое спасибо за информацию. Уже был такой случай, когда подбирает деталь именитый магазин, а при замене выясняется, что не подходит. Лиана 1,3 - вариант не распространен в России.
 

KASiK

Мудрец
26 Август 2008
8,883
5,206
113
51
Санкт-Петербург, Красное Село
Езжу на ...
Suzuki Liana HB 1.6 4WD АКПП 2007
Geely Monjaro АКПП 4WD 2023 Изумруд
Большое спасибо за информацию. Уже был такой случай, когда подбирает деталь именитый магазин, а при замене выясняется, что не подходит. Лиана 1,3 - вариант не распространен в России.
Тут важен не мотор, а наличие или отсутствие кондиционера. Ремни одинаковые для моторов 1,3, 1,5 и 1,6, и, если память не изменяет, то и для 1,8.
Проблема того, что сервисы и магазины подбирают неверно ремень в том, что ремень в каталоге ищут в первую очередь там, где гидроусилитель руля.Там указан ремень для авто без кондиционера. Но в каталоге есть отдельная страница с запчастями кондиционера - и вот там указан еще один ремень - для авто с кондиционером. Тут и конфликт в голове возникает, какой ремень использовать из двух. А все просто - если нет кондиционера, то бери артикул ремня из раздела ГУР, а если есть кондей - то из раздела кондиционера, и будет тебе счастье.