Электрика Генератор. Замена или ремонт?

niral

Опытный лиановод
19 Март 2012
5,086
2,049
113
50
Санкт Петербург, Вышний Волочек
Езжу на ...
SUZUKI SX4 S Cross 1,4 boosterjet, 2 WD, 2019
sanich72, Действительно с АКБ что-то не так, пока в Питер к Касику (Володя, спасибо!) за генератором ездил, АКБ разрядилась в ноль и мороз -10 был, поставил на зарядку - за 18 часов зарядный ток упал до 2 А, т.е. зарядку берет плохо, видимо замерз разряженный. Сейчас меняют генератор, напруга на заведенном 16-18 В без нагрузки и 13,7 совсеми включенными потребителями. Поменяют напишу результат.
 
  • Нравится
Реакции: 1 человек


niral

Опытный лиановод
19 Март 2012
5,086
2,049
113
50
Санкт Петербург, Вышний Волочек
Езжу на ...
SUZUKI SX4 S Cross 1,4 boosterjet, 2 WD, 2019
Сейчас меняют генератор, напруга на заведенном 16-18 В без нагрузки и 13,7 совсеми включенными потребителями. Поменяют напишу результат.
Поменяли генератор, с зарядкой все ОК, 14,2 В и с нагрузкой и без, АКБ заводит без проблем. Остался вопрос горящей лампы подушек безопасности (скинуть ошибку у диагноста).
 

niral

Опытный лиановод
19 Март 2012
5,086
2,049
113
50
Санкт Петербург, Вышний Волочек
Езжу на ...
SUZUKI SX4 S Cross 1,4 boosterjet, 2 WD, 2019
  • Нравится
Реакции: 1 человек

tos

Наш человек
30 Июль 2010
141
17
18
Новосибирск
Езжу на ...
Сузуки лиана 03г. Мкпп 4wd
Вот номер щеток от тойоты
IMG_20141011_111248.jpg

Забыл написать у меня DENSO гена.
 
Последнее редактирование модератором:

vova65

Сузуковод со стажем
16 Апрель 2009
1,246
63
0
59
Israel
Езжу на ...
Syzuki - Liana 2007
Вопрос назрел
Подключив Вольтметр к АКБ показания плавали 13.88-13.93, что очень не плохо.Но немного подергав силовой кабель, что присоединён к генератору сразу + - показания показывали 14.03-14.10(т.е на более 0,1 повышения), но иногда потрогав кабель показания показывали 13.80.
Может проблема в самом Кабеле?(хотя плотно закручен к генератору) или в Генераторе?
Думал, что окислились контакты, но всё кругом чисто, даже смазал силиконовым спреем.
Если проблемка существует должен ли загораться ЧЕК или аварийная лампочка АКБ или же есть другие факторы предупреждения?
 


xenadu

Наш человек
26 Апрель 2007
215
86
0
Москва
Недавно после длительного 3-х недельного простоя машины, сдох генератор. Вскрытие своими силами не помогло определить причину поломки, щетки целы. Решил не ремонтировать а поставить неоригинал тайваньский. Купил в екзисте
Nakamoto V170033-RB генератор встал как родной, цена в районе 3500р, сколько проходит незнаю, сделан аккуратно, пока откатал 2 недели полет нормальный.
 

niral

Опытный лиановод
19 Март 2012
5,086
2,049
113
50
Санкт Петербург, Вышний Волочек
Езжу на ...
SUZUKI SX4 S Cross 1,4 boosterjet, 2 WD, 2019
Недавно после длительного 3-х недельного простоя машины, сдох генератор. Вскрытие своими силами не помогло определить причину поломки, щетки целы. Решил не ремонтировать а поставить неоригинал тайваньский. Купил в екзисте
Nakamoto V170033-RB генератор встал как родной, цена в районе 3500р, сколько проходит незнаю, сделан аккуратно, пока откатал 2 недели полет нормальный.
У знакомого Сх4 отстоял на улице 3 недели, начал заводить - порвало ремень генератора, пришел к выводу, что гена заклинил. Повез в сервис, пока ехал гена по багажнику Транспортера катался, на сервисе спрашивают: зачем привезли? С генератором все Ок, короче расклинило, сделали профилактику, сейчас все в порядке. А прикипает ротор и статор из-за коррозии, а зазор там минимальный. Вот как:)
 

Bilbo

Наш человек
23 Май 2006
122
58
28
Москва
Езжу на ...
Suzuki Liana '05 2WD 1,6 M16A
Нигде нет параметров подшипников наших генераторов, поделюсь:
- 31582-77E10 наружний 52мм*внутренний 17мм*ширина 16мм (с завода в генераторе стоял KOYO 501, с пластиковым сепаратором и двумя прорезиненными пыльниками) 20141225_165258.jpg
- 31612-77E10 35мм*15мм*13мм (NSK 398 с пластиковым сепаратором и двумя прорезиненными пыльниками) 20141225_174938.jpg
При подборе ориентируйтесь еще на то, что максимальные обороты генератора по мануалу до 18000 в минуту.

Как правильно написал tos, щетки с оригинальным каталожным номером 31656-77E10 благополучно заменяются тойотовским 27370-75060, который 2-3 раза дешевле, при этом 100% идентичен. (на фото родной с пробегом 200к, остаток до лимита еще 4мм) 20141225_175018.jpg

Спасибо Cahgep, за инструкцию по снятию генератора. 20141224_125733.jpg

Переборка генератора затруднений не вызвала, понадобился лишь один специальный съемник для выпрессовки маленького подшипника из корпуса и его же тем же съемником со шкива, все остальное обычными ключами и отвертками разобралось.

20141224_125827.jpg Подкову прозвонил, вызвали сомнения, что у диодов есть некоторый ощутимый разброс в показателях (см фото.), но все они звонились как и положено только в одну сторону, плюсовая и минусовая между собой показали бесконечность, т.е. норма. Обмотка ротора показала правильные 3 Ома. Регулятор напряжения к сожалению никак не проверил, не нашел на это инструкции.

После переборки отвез генератор на проверку на стенде, в инете нашел контору ГЕНСТАР, ребята оказались весьма приветливыми, процедура у них оказалась бесплатной и даже пустили к стенду самому убедиться результате, под нагрузкой показатели были в норме.
 
Последнее редактирование модератором:
  • Нравится
Реакции: 7 человек

stasique

Редкий гость
4 Июнь 2012
9
0
1
Москва
Езжу на ...
Suzuki Liana 2007
Всем привет. Произошла странная ситуация. Лиана 07 года, полный привод, пробег 185 т.км.
Ехали на озеро купаться, жара +30, работает кондей, радио, ближний свет. Почти доехали, и тут я понимаю что кондей не пашет, радио вырубилось, пробую открыть окна, открываются еле еле, еще минута и машина просто встала, не заглохла, а просто обороты упали до 0 и тишина. Оттолкал на обочину, пробую завести заново, стартер даже не пытается прокрутиться. Плюнули, ушли купаться. Пришли через часа 3, поймал мужичка, без проблем прикурился и поехал.

Что же произошло? То есть в какой то момент перестал работать генератор, машина какое то время ехала на аккумуляторе, аккумулятор сел, машина встала. Но если я без проблем прикурил и дальше поехал, генератор получается рабочий. В какую сторону смотреть? Генератор? Аккумулятор? Несколько дней езжу, такой проблемы больше не вылезало.

P.S. У машины есть проблема что выхлопные газы выдавливают ОЖ в бачок, еще не менял прокладку. Но вряд ли в этом случае это имеет отношение.
 




Bilbo

Наш человек
23 Май 2006
122
58
28
Москва
Езжу на ...
Suzuki Liana '05 2WD 1,6 M16A
Я свою работу с генератором проводил по той же причине, как у stasique. В принципе из проблемного, и то условно, оказались только щетки, которые были близки в лимиту.
Фигня в том что индикатор "аккумулятор" на панели приборов никак не показывает, что не идет заряд. Я подстраховался вольтметром в прикуриватель, который теперь показывает истинную картину с зарядкой всегда.
Окончательный вывод с причиной незаряда был сделан только с помощью него и источником оказался ремень, который с начала был плохо натянут, а со временем он деградировал и подтяжка не помогала-проскальзывал и падала зарядка, при этом на слух этого не было слышно, а вольтметр показывал, сразу отключал потребители и после того как напряжение приходило в норму, постепенно увеличивал нагрузку. Ну а после установки нового ремня заряд есть всегда. Однако после некоторой "обкатки" нового ремня потребовалась его подтяжка, опять таки это показал вотльтметр, вот такой:
images?q=tbn:ANd9GcSyWA6ei2s5G7TqfTMY4nzJqMKc3HjAty52QQnC-LTTaemFsUwBXw.jpg
 
  • Нравится
Реакции: 3 человек

sav liana

Местный
6 Май 2015
269
93
28
Мос. ст. Силикатная
Езжу на ...
Liana, седан, передний, 2007, 1,6л M16A, МКПП, ~100 000 км
Перечитал тему, не нашел информации по температуре самого генератора...
Что-то мой сильно греется, нагревается быстрее двигателя и температура доходит до ~80 гр.
Когда заглядываешь сверху, прямо жар чувствуется...
Может быть межвитковое?
Напряжение стабильное 14,2 В.
Сравнивал с Логаном, На Логане он холоднее...

Например: при температуре 24 гр, на холостых при открытом капоте, на прогретом двигателе,могу коснуться генератора на 0,5 секунды, дальше палец обжигает...
 
Последнее редактирование модератором:

Bilbo

Наш человек
23 Май 2006
122
58
28
Москва
Езжу на ...
Suzuki Liana '05 2WD 1,6 M16A
Не замечал за своим такого, ~ температура подкапотного пространства.
 

sav liana

Местный
6 Май 2015
269
93
28
Мос. ст. Силикатная
Езжу на ...
Liana, седан, передний, 2007, 1,6л M16A, МКПП, ~100 000 км
Обозначился вопрос по алгоритму принудительного "отключения" генератора (снижения напряжения подзарядки). (инстр.RH413RH416_... стр. 1J-2)

народ, подскажите, пож-та, напряжение в бор сети должно быть постоянным? четко 13,8 В? может ли оно проседать в зависимости от оборотов двигателя? т.е на холостых оно проседает до 12,6, потом, если прибавишь обороты то оно снова в 13,8 возвращается, это без включенных потребителей....
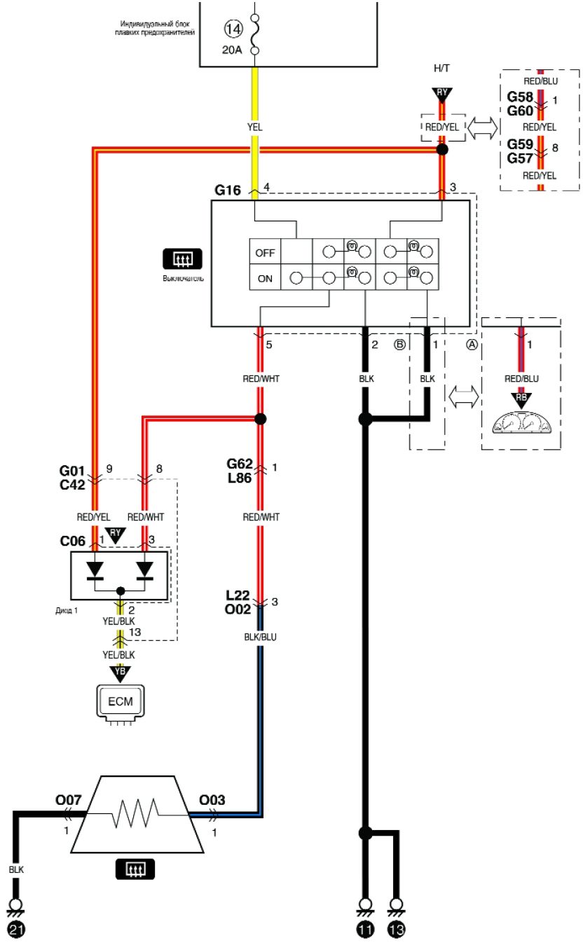
Лиана, 2004г.в., передний привод. Генератор выдает только 11,5 В. Сам по себе исправен (2 раза проверяли на стенде). Однако если на провод, который идет из генератора к мозгам вручную подать сигнал (замкнуть), то начинает выдавать требуемые 14 В. Т.е. компьютер автомобиля просто не подает сигнал генератору о том, что нужно работать :ninja: Сейчас проблему временно решили установкой кнопки в салоне, по нажатию на которую контакт будет вручную замыкаться. Может была у кого-нибудь подобная проблема, куда смотреть-то вообще, мозги в ремонт везти?

Генератор C гр.JPG

На разъеме генератора для этого используется контакт "C".
Генератор должен выдавать 14,2...14,8 В при подаче на этот контакт ("C") 10...14 В от ЭБУ.
Согласно инструкции генератор "отключается" (на контакте "C" 0...1 В): при разгоне, при неработающем двигателе, если обороты менее 2000 (?),
при этом напряжение подзарядки уменьшается до 12,5...13,1 В.
(инстр. RH416_... стр. 1A-171), (инстр. RH413RH416_... стр. 1A-138)

gen c.jpg

--------------------------------------------------------------------------
Посмотрел у себя:
При снижении оборотов ниже ~1100 напряжение падает с 14,2 до 13,2 ; время реакции ~10...15 сек.
Напряжение измерялось ELM 327.
 
Последнее редактирование модератором:

oleg0909

Проходил мимо
25 Сентябрь 2016
2
12
0
54
Езжу на ...
Suzuki SX4 4x4
Появилась проблема .При заведённом двигателе горит индикатор заряда. Но акб зарядка идёт.
 



balser

Сузуковод со стажем
15 Февраль 2013
1,416
622
0
Сургут ХМАО-Югра
Езжу на ...
Сузуки Лиана хэч 2006 4вд акпп
Какая напруга идёт на аккум? Запуск авто без проблем?
 
Последнее редактирование модератором:

balser

Сузуковод со стажем
15 Февраль 2013
1,416
622
0
Сургут ХМАО-Югра
Езжу на ...
Сузуки Лиана хэч 2006 4вд акпп
с нагрузкой,без ? Чем замеряли? Как горит лампочка индикатора(тускло,ярко)? Сига с автозапуском стоит? Щёточный узел проверьте,но возможно, "крякнул" регулятор.ИМХО.
 
Последнее редактирование модератором:

SaVik 1

Редкий гость
26 Июнь 2014
7
12
3
40
ТиНАО
Езжу на ...
сузуки лиана хэч
Всем привет!
Вот на выходных менял подшипники на гене* с заменой щеток. Друзья, что я Вам скажу?!
1. Определите целесообразность этого дела.
2. Послушайте подшипники.
3. Купите запчасти из этой темы.
подшипники и недорогие щетки 780 р.
Как все это сделать в гараже. Описано выше, за что автору ОГРОМНОЕ СПАСИБО!
Как разбирается генератор? Вот как:
Сняли ,открутили все гайки на крышке. Потом 4 гайки на соединении и все, он не разбирается... Что делать?
А не чего ! Открутите 4 винта на крышке куда крепятся проводки с обмотки они на подкове каждый с боку (меленькие такие). И все Генератор разберется сам .
Еще САМОЕ ГЛАВНОЕ- Нужно перед разборкой открутить шкив.
Передний подшипник легко впрессовываются, а вот задний там какая-то пластинка она погибла поставили без нее.
Прессовали не молотком.
Значит так, все впрессовали посадили на фиксатор резьбы закрутили все крышки.
Ставим шкив: ФИКСАТОР РЕЗЬБЫ И ПОД БОЛТ ОБЯЗАТЕЛЬНО ГРОВЕР( ребята поправьте если не так)
P.S. скиньте ссылку на подшипники натяжного ролика Лиана 4 wd 2005 . Спасибо!
 





LEMARK710

Наш человек
18 Сентябрь 2015
107
20
18
41
Езжу на ...
Suzuki Liana, 2001, 1.6
НУ вот и у меня страшная непонятная история.
И так год назад делал генератор, менял щетки и т.д.
На днях выхожу утром греть и машину, завожу, воде все норм, но спустя минут 5 вижу горит значек аккамулятора.
Короче проехал километров 7 машина встала. Оттащили в ремонт. Позвонили через два часа приезжайте забирайте.
Забрал вроде все норм, едет, приехал дамой поставил машину, на след день, опять еду, проезжаю километров 5 машин опять встала,таже история опять меня тащат к этим волшебным мастерам.
И так снова звонят забирайте и дальше говорят. У вас на холостом ходу не идет зарядка, при полной нагрузке.
Что блок управления навернут.
Так, вот интересно, где он находится, действительно ли в нем причина, подлежит ли он ремонту и т.д.
А да езжу с печкой + Фары (ближний) + жопогрейка китайская на все сиденье заднее + радио
 

balser

Сузуковод со стажем
15 Февраль 2013
1,416
622
0
Сургут ХМАО-Югра
Езжу на ...
Сузуки Лиана хэч 2006 4вд акпп
походу при такой нагрузке на гену,происходит недозаряд аккума,попробуите на ночь поставить на зарядку от зарядного устройства.ИМХО.По проверке и параметрам гены: посты № 112-116.Регулятор ( 7) на рис. поста №114 снять,проверить состояние, прилегание щёток,отсутствие заедания в направляющей к коллектору,а так же состояние последнего,дальше-замена.P.S.Аккуму сколько лет?
 
Последнее редактирование модератором:

Xenos

Опытный сузуковод
15 Август 2011
804
231
43
46
Хабаровск
Езжу на ...
Jimny JB43 2003
У вас на холостом ходу не идет зарядка, при полной нагрузке.
Она и не должна "идти". Померяйте напряжение бортовой сети на ХХ "без" и "с нагрузкой".
5 ка протянет в режиме батарейки любой более-менее живой аккум. Я так на другой машине ездил - ночь заряжаю, день езжу, ночь заряжаю. Но там вообще генератора не было :)
 

LEMARK710

Наш человек
18 Сентябрь 2015
107
20
18
41
Езжу на ...
Suzuki Liana, 2001, 1.6
И так седня потестил с elm327, включенное зажигание но не заведен 12.5 в.
Заведен на холостых 14.0-14.3, врубаю фары сначала пргсадка до 13.6 потом выравнивается 13.9-14.0, далее добавляю магнитолу также просадка и выравнивается. Добавляю печку первые 3 скорости без серьёзных изменений, на 4 скорости просаживается 13.1-13.2
Врубаю + жопогрейку китайскую просадка до 12.8. Во время движения не проверял.
Акб всего год ещё на гарании. Вроде ещё грили что после отключения зажигания если не вырубать обогрев заднего стекла то он продолжает работать и садит Акб.
 

balser

Сузуковод со стажем
15 Февраль 2013
1,416
622
0
Сургут ХМАО-Югра
Езжу на ...
Сузуки Лиана хэч 2006 4вд акпп
по схеме: обогрев заднего стекла через замок зажигания.
 

Вложения

  • 299.6 KB Просмотры: 709
  • 77.8 KB Просмотры: 555
  • 128 KB Просмотры: 518
  • 184.2 KB Просмотры: 704
Последнее редактирование модератором:


LEMARK710

Наш человек
18 Сентябрь 2015
107
20
18
41
Езжу на ...
Suzuki Liana, 2001, 1.6
Потестил в движении фары + магнитола + печка на 4ой скоросто 13.9-14.0. Остановка на.светафоре ХХ просадка до 13.0-13.1
 

Bilbo

Наш человек
23 Май 2006
122
58
28
Москва
Езжу на ...
Suzuki Liana '05 2WD 1,6 M16A
Хорошо бы напряжение еще померить непосредственно на генераторе, а именно на силовой шпильке и его корпусе. А то могут быть потери в проводниках, а сам генератор весьма рабочий. Я в этом году проходил эту историю, хорошо хоть не на лиане, а на тазу, где цена ошибки-копейки, дважды грешил на регулятор напряжения, .
 
Последнее редактирование модератором:

максим32

Бывает здесь
23 Сентябрь 2015
82
15
8
42
Езжу на ...
сузуки лиана
Добрый день подскажите пожалуйста на фишки на генераторе отломались провода под самый корень есть три провода красный синий желтый черный серо-синий какой провод в какое гнездо вставлять на фишки машина Suzuki Liana 2004 года выпуска
 

Bilbo

Наш человек
23 Май 2006
122
58
28
Москва
Езжу на ...
Suzuki Liana '05 2WD 1,6 M16A
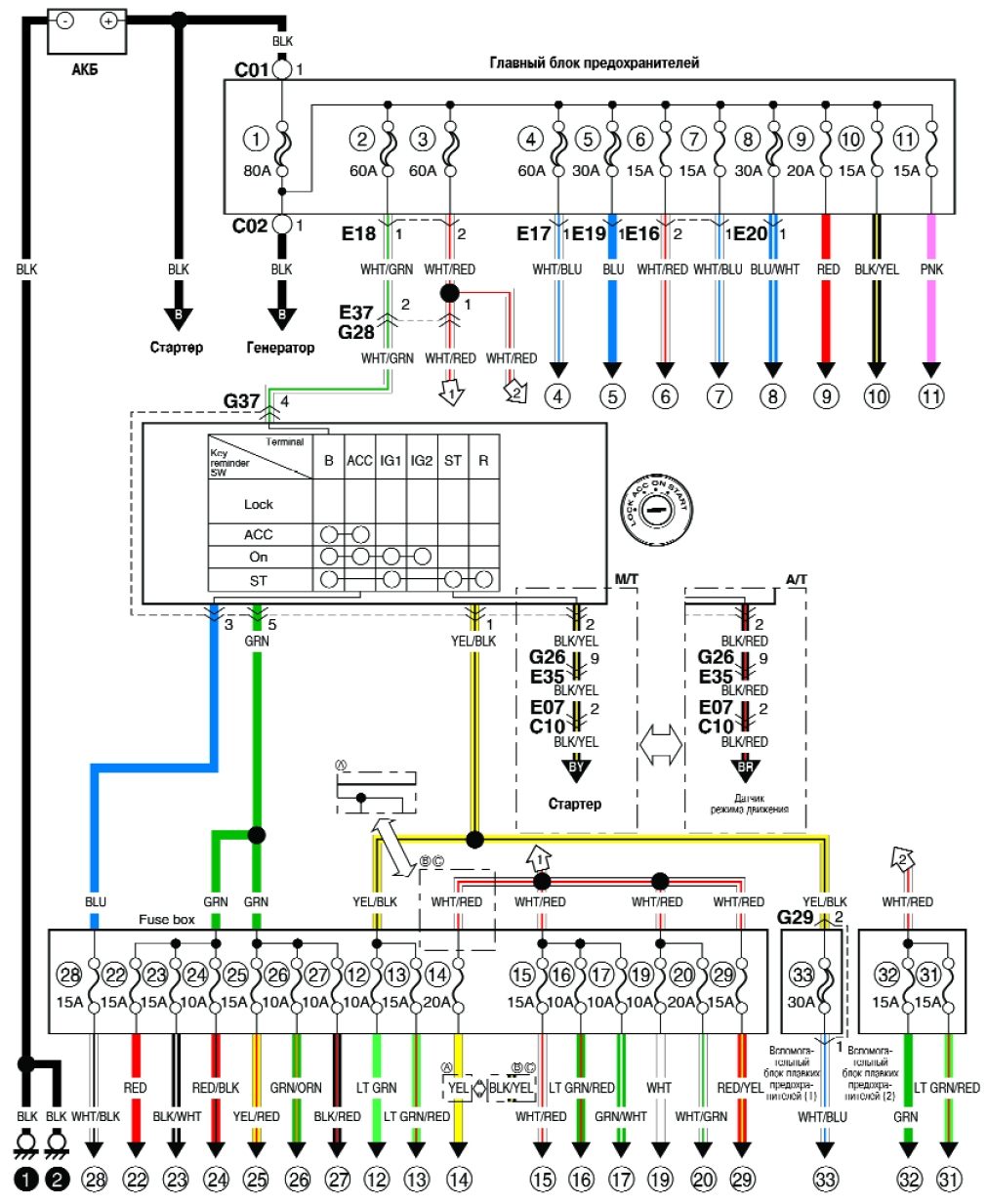
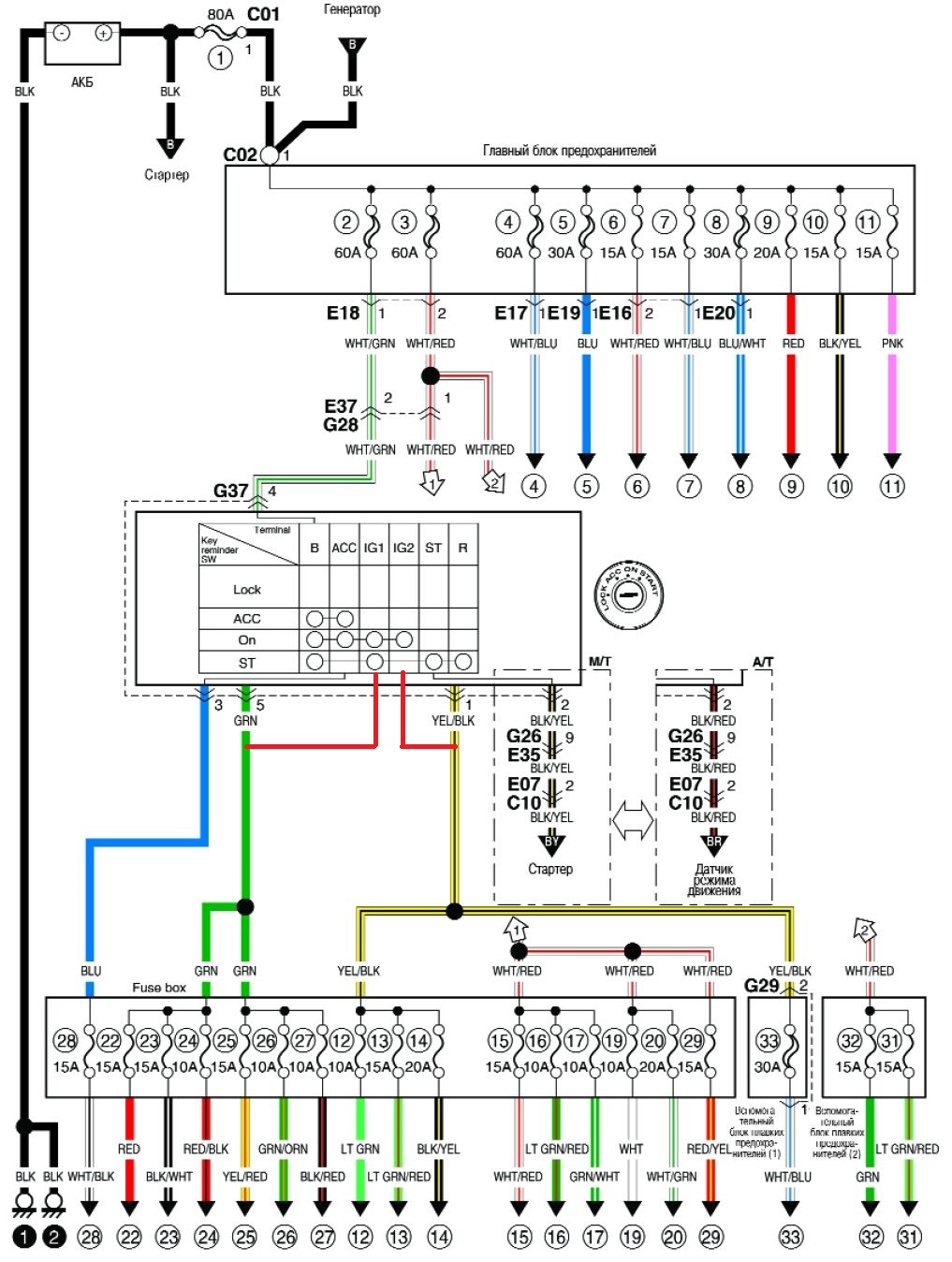
На второй картинке https://suzuki-club.ru/threads/37679/page-4#post-972737 есть расположение контактов.
Без знаков препинания сложно отделить взаимосвязанные слова, поэтому просто загружу картинку из мануала.
 

Вложения

  • Нравится
Реакции: 1 человек

sav liana

Местный
6 Май 2015
269
93
28
Мос. ст. Силикатная
Езжу на ...
Liana, седан, передний, 2007, 1,6л M16A, МКПП, ~100 000 км
_3_gen.jpg
Разъем на кабеле.
_SHETKI_.jpg Внешний диаметр кольца 24,5 мм. Н щеток 10 мм.
 
Последнее редактирование модератором: