Бортовой компьютер

KASiK

Мудрец
26 Август 2008
8,884
5,206
113
51
Санкт-Петербург, Красное Село
Езжу на ...
Suzuki Liana HB 1.6 4WD АКПП 2007
Geely Monjaro АКПП 4WD 2023 Изумруд
Ответ: Бортовой компьютер

Я уже писал в другой теме, что нет соответствующего провода в проводке Лаины со старым типом бортового компа. Пытался как-то разобраться, откуда он идет, но по схемам не нашел, а на расплетение косы проводки терпения не хватило. Думаю, что бесполезно искать, т.к. если бы такая возможность была предусмотрена в комплектациях Лиан до 2005 года, то хоть на одной машине это было бы реализовано. Скорее всего это нововведение было введено с конца 2005 года вместе со сменой двигателя, а посему и не может быть реализовано на старых авто... комп не выдает этой инфы. У них даже вид и размеры разъемов на контроллерах двигателя разный.
 


Х

ХулиGAN

Guest
Ответ: Бортовой компьютер

Я думаю сигнал берут с форсунки и по времени высчитывают, но не совсем понятно как сделано отключение на ХХ.
Если провод идет в мозг то не стоит игра свеч, проще вживить бортовой комп в машину, тем более там функций просто навалом разных. кроме мгновенного расхода.
 

ayw

Продвинутый новичок
17 Май 2011
45
7
0
60
Люберцы
Езжу на ...
Suzuki Liana 2006 HB МКПП 2WD
Ответ: Бортовой компьютер

ПРИМЕЧАНИЕ. Во время остановки на дисплее будет показано "--.-".
подскажите пжл, стал замечать, правда не всегда, что при остановке показывает расход топлива около 2,5 л/ч. Что может быть?
 

DimanM21

Местный
13 Ноябрь 2010
421
53
0
Чувашия
Езжу на ...
Лиана 1,6 Хечбек 4+4
Ответ: Бортовой компьютер

у мeня мультитроникс покaзывaeт и срeдний,и мгновeнный рaсход.Он много чeго покaзывaeт,и ошибки стирaeт.
 


amigos

Эксперт
28 Июль 2008
3,094
562
113
46
Дубна Московская область
Езжу на ...
Suzuki Baleno Wagon 1,6 4WD 2001 SY416-5 (Blue Metallic), Isuzu Amigo '93 4ze1

ayw

Продвинутый новичок
17 Май 2011
45
7
0
60
Люберцы
Езжу на ...
Suzuki Liana 2006 HB МКПП 2WD
Ответ: Бортовой компьютер

Думаю это расход на ХХ или около того
На холостой ходу ни чего не показывает, когда завел и до того как поехать показатель --,-, а в пути на ХХ иногда! показывает.
 

KASiK

Мудрец
26 Август 2008
8,884
5,206
113
51
Санкт-Петербург, Красное Село
Езжу на ...
Suzuki Liana HB 1.6 4WD АКПП 2007
Geely Monjaro АКПП 4WD 2023 Изумруд
Ответ: Бортовой компьютер

На холостой ходу ни чего не показывает, когда завел и до того как поехать показатель --,-, а в пути на ХХ иногда! показывает.
У меня Мультитроник показывает на ХХ 0,9-1,2 л/час расход, так что это не что-то другоеЧешу репу.
 

Luka

Ветеран
30 Ноябрь 2010
1,699
1,134
113
66
Москва
Езжу на ...
Сузуки Лиана НВ, 2005, М16А VVT 107, 4Х4, серебро
Ответ: Бортовой компьютер

У меня на дисплее при медленной езде в пробках, практически без нажатия акселератора т.е. накатом показывает что угодно. И 30 и 18 и 4. Есстесно, показания ложные и смотреть туда в таких ситуациях нет необходимости. Поглядываю только в свободном полете, да и я так могу сказать приблизительно сколько там показывает.
 




ayw

Продвинутый новичок
17 Май 2011
45
7
0
60
Люберцы
Езжу на ...
Suzuki Liana 2006 HB МКПП 2WD
Ответ: Бортовой компьютер

Спасибо, а то думал какой нибудь датчик полетел
 

KASiK

Мудрец
26 Август 2008
8,884
5,206
113
51
Санкт-Петербург, Красное Село
Езжу на ...
Suzuki Liana HB 1.6 4WD АКПП 2007
Geely Monjaro АКПП 4WD 2023 Изумруд
Ответ: Бортовой компьютер

dirtykiss, по твоему заказу: фотки разъемов и проводки БК...:thumbsup:

Разъемы на бортовых компьютерах без расходомера (2004-2005гг) и с расходомером (2005-2007гг) одинаковые, с одинаковым количеством штырьков. В проводке обновленного компутера (с расходомером) по сравнению со старым добавился один провод - сине-белый, правда исчез один черный.

Разъем БК без расходомера
attachment.jpg


Разъем БК с расходомером
attachment.jpg


Проводка БК без расходомера
attachment.jpg


Проводка БК с расходомером
attachment.jpg


attachment.jpg
 

Вложения

  • Нравится
Реакции: 1 человек

KASiK

Мудрец
26 Август 2008
8,884
5,206
113
51
Санкт-Петербург, Красное Село
Езжу на ...
Suzuki Liana HB 1.6 4WD АКПП 2007
Geely Monjaro АКПП 4WD 2023 Изумруд
Ответ: Бортовой компьютер

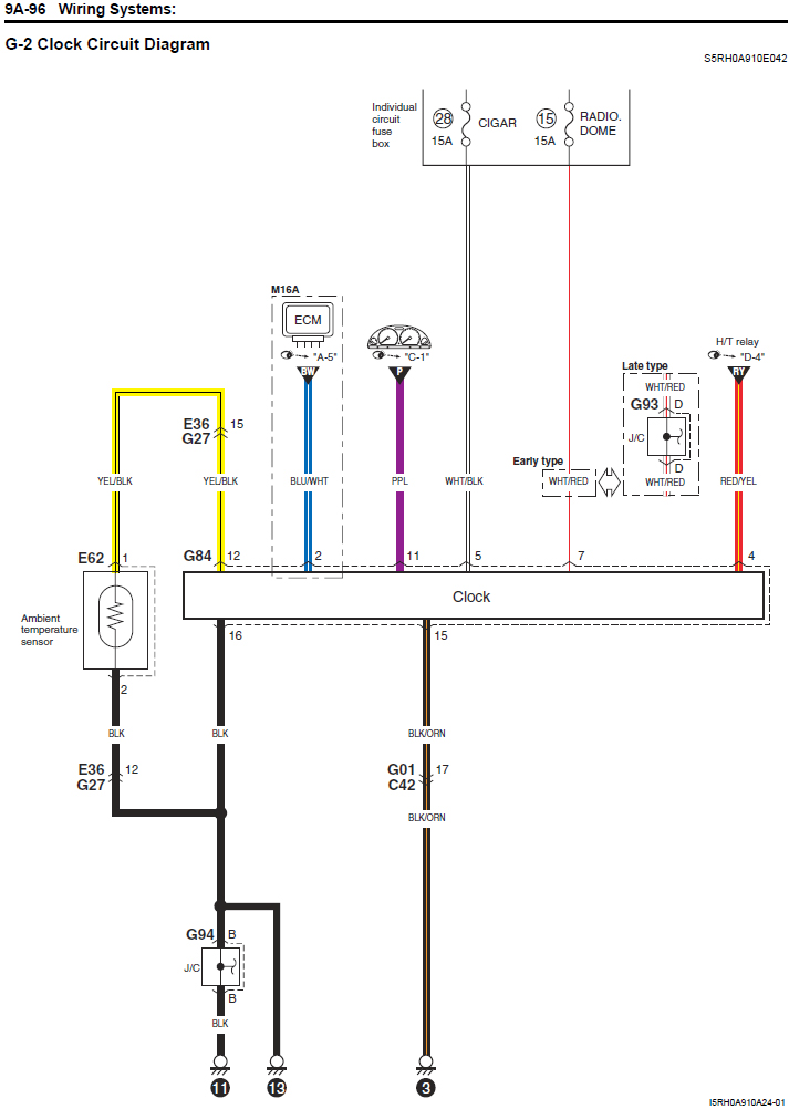
Вот схема подключения бортового компьютера без расходомера:
(схемы лучше открывать в отдельном окне, тогда размер картинки будет крупнее)




Назначение проводов:
- черный (с серебристым пунктиром) - "земля" и черный провод датчика температуры
- черно-оранжевый - "земля"
- желто-черный с серебристым пунктиром - датчик температуры
- черно-красный - "+12В"
- бело-красный - "+12В"
- чело-черный - "+12В"
- красно-желтый - идет на реле габаритов: при подаче +12В экран снижает яркость (если не подать +12В на этот провод, то кнопка "ILLUMI" не будет работать, яркость будет всегда максимальной)
- сиреневый - идет к датчику скорости на КПП

Сиреневый провод мне и не понятен в варианте БК без расходомера: зачем тут скорость, если в этом варианте БК нет расходомера? Или он как-то учитывает погрешность или изменения температуры при разных скоростях движения?Чешу репу.

Вот схема подключения БК с расходомером:

attachment.jpg



Добавился сине-белый провод, идущий на контроллер двигателя (см. вторую схему, провод обведен красным кружочком).

attachment.jpg



Как я и полагал, для реализации той же функции расходомера на авто, где изначально был установлен БК без этой функции, не достаточно просто заменить сам БК. Да и протянуть нужный провод некуда, т.к. нет такого вывода на контроллере двигателя такой Лианы. Не Думаю, что это просто сигнал с какой-то форсунки, хотя попробовать можно было бы... Искать вывод С47 (10) на контроллере двигателя другого (более раннего) образца думаю смысла не имеет, т.к. у этих двух контроллеров даже разъемы разного вида и размера, наверняка и нумерация выводов и их назначение могли измениться. Хотя желающие попробовать могу. Мне далее разбираться лень, т.к. ранее установленный маршрутный компьютер Мулитроникс меня вполне устраивает и при этом имеет больше возможностей, чем просто текущий расход топлива.

Провел эксперимент: подключил эти часы-термометр на столе. Хочу дома себе смонтировать куда-нить этот термометр с выводом датчика температуры на улицу, т.к. мне нравится его точность, да и датчик сделан для уличного применения... Заработало только при подключении всех этих проводов, кроме сиреневого и красно-желтого.

 

Вложения

  • Нравится
Реакции: 1 человек

dirtykiss

Наш человек
3 Август 2010
163
17
0
Москва
Езжу на ...
Liana 4WD 1.6 МКПП
Ответ: Бортовой компьютер

как вариант хочу попробовать подключить провод к разъему диагностики на линию k-line
 

KASiK

Мудрец
26 Август 2008
8,884
5,206
113
51
Санкт-Петербург, Красное Село
Езжу на ...
Suzuki Liana HB 1.6 4WD АКПП 2007
Geely Monjaro АКПП 4WD 2023 Изумруд
Ответ: Бортовой компьютер

как вариант хочу попробовать подключить провод к разъему диагностики на линию k-line
Сомневаюсь, что там именно такая схема реализована. Можно разобрать БК и посмотреть, что за схема внутри стоит, есть ли там контроллер это шины (МАХ232)
 



dirtykiss

Наш человек
3 Август 2010
163
17
0
Москва
Езжу на ...
Liana 4WD 1.6 МКПП
Ответ: Бортовой компьютер

можно попробовать запитаться от форсунки. не даром в него сигнал от датчика скорости приходит... явно не просто так
 

KASiK

Мудрец
26 Август 2008
8,884
5,206
113
51
Санкт-Петербург, Красное Село
Езжу на ...
Suzuki Liana HB 1.6 4WD АКПП 2007
Geely Monjaro АКПП 4WD 2023 Изумруд
Ответ: Бортовой компьютер

можно попробовать запитаться от форсунки. не даром в него сигнал от датчика скорости приходит... явно не просто так
Но и на предыдущей модели сигнал датчика скорости поступал. Теоретически, конечно, возможно так оно и есть
 

dirtykiss

Наш человек
3 Август 2010
163
17
0
Москва
Езжу на ...
Liana 4WD 1.6 МКПП
Ответ: Бортовой компьютер

так какой же все таки смысл этом проводе? зачем часам и термометру знать скорость? явно яппы задел на будущее заложили. а если так, то штатный БК видать сам ведет расчет расхода. а какие еще параметры он показывает кроме мгновенного расхода? я на дисплее углядел еще символы - avr (average - средний) и еще какие то (не помню).
 

KASiK

Мудрец
26 Август 2008
8,884
5,206
113
51
Санкт-Петербург, Красное Село
Езжу на ...
Suzuki Liana HB 1.6 4WD АКПП 2007
Geely Monjaro АКПП 4WD 2023 Изумруд
Ответ: Бортовой компьютер

так какой же все таки смысл этом проводе? зачем часам и термометру знать скорость? явно яппы задел на будущее заложили. а если так, то штатный БК видать сам ведет расчет расхода. а какие еще параметры он показывает кроме мгновенного расхода? я на дисплее углядел еще символы - avr (average - средний) и еще какие то (не помню).
Тогда почему они не "заделали" и недостающий сине-белый провод, который потом добавили? Может в зависимости от скорости движения они как-то корректируют температуру, типа чтоб туда-сюда показания часто не менялись? При остановках, к примеру, воздух от двигателя начинает нагреваться, а с началом движения опять встречный поток воздуха остужает датчик. В этом случае температура при остановке на том же светофоре или в пробке может увеличиться, а как тронулся, сразу уменьшается. Но я такого на Лиане не наблюдал! Может они учитывают это и усредняют температуру за какой-то промежуток времени в зависимости от скорости?Чешу репу.
 

Lynx82

Наш человек
19 Октябрь 2011
207
53
28
Коломна
Езжу на ...
Suzuki-Liana, 2005, 1.6 л, 4*4, АКПП
Ответ: Бортовой компьютер

Всем добрый день. Люди. помогите, пожалуйста. Хочу поставить в свою Лиану БК Мультитроникс. Его надо подключать к разъёму OBD-2. Подскажите как найти этот разъём, а лучше фото. Заранее спасибо. Машина Suzuki Liana 1.6 4WD АКПП 05г.
 





dirtykiss

Наш человек
3 Август 2010
163
17
0
Москва
Езжу на ...
Liana 4WD 1.6 МКПП
Ответ: Бортовой компьютер

Всем добрый день. Люди. помогите, пожалуйста. Хочу поставить в свою Лиану БК Мультитроникс. Его надо подключать к разъёму OBD-2. Подскажите как найти этот разъём, а лучше фото. Заранее спасибо. Машина Suzuki Liana 1.6 4WD АКПП 05г.
посмотрите эту тему от начала до конца. Вопрос задавался, фото и ссылки выкладывались
 

dirtykiss

Наш человек
3 Август 2010
163
17
0
Москва
Езжу на ...
Liana 4WD 1.6 МКПП
Ответ: Бортовой компьютер

нифига у меня не получилось Рыдаю! .... все перепробывал - и к форсунке, и в диагностическом разъеме все перетыкал подряд...
походу едиственный вариант - мультитроникс :(
правда может быть у меня "зонд" не совсем удачный был.... сделаю тоньше и подлиннее, а пока только руку ободрал немного...
зато есть и плюс - в бардачке порядок навел, лишнее по выбрасывал...
 

KASiK

Мудрец
26 Август 2008
8,884
5,206
113
51
Санкт-Петербург, Красное Село
Езжу на ...
Suzuki Liana HB 1.6 4WD АКПП 2007
Geely Monjaro АКПП 4WD 2023 Изумруд
Ответ: Бортовой компьютер

нифига у меня не получилось Рыдаю! .... все перепробывал - и к форсунке, и в диагностическом разъеме все перетыкал подряд...
походу едиственный вариант - мультитроникс :(
правда может быть у меня "зонд" не совсем удачный был.... сделаю тоньше и подлиннее, а пока только руку ободрал немного...
зато есть и плюс - в бардачке порядок навел, лишнее по выбрасывал...
А может не стоит дальше ломать руки?:whistling: Ну нет там нужного сигналя, я уверен. Если б это был чистый сигнал какого-то датчика, то вряд ли его пропустили б через контроллер просто так.
 

dirtykiss

Наш человек
3 Август 2010
163
17
0
Москва
Езжу на ...
Liana 4WD 1.6 МКПП
Ответ: Бортовой компьютер

да. Буду искать мультитроникс. Никто не продает случаем? ;)
 

ASD

Местный
17 Октябрь 2011
392
92
28
Москва
Езжу на ...
Suzuki Liana 1.6 4WD AT
Ответ: Бортовой компьютер

я подключил Multitronics VG1031UPL врезал его в панель, проехал с ним по трассе 1000 км, средний расход 7 л на сотню, прикольная вешь.
 


ASD

Местный
17 Октябрь 2011
392
92
28
Москва
Езжу на ...
Suzuki Liana 1.6 4WD AT
Ответ: Бортовой компьютер

у меня лиана 2002 года, если интересно могу сфоткать
 

dirtykiss

Наш человек
3 Август 2010
163
17
0
Москва
Езжу на ...
Liana 4WD 1.6 МКПП
Ответ: Бортовой компьютер

я вот такую вещь заказал....



только версия 1.5, поновее.... посмотрим че получится
 

alexander170280

Осваивающийся
20 Ноябрь 2011
19
0
0
45
Гамбург
Езжу на ...
Suzuki Liana
Ответ: Бортовой компьютер

Здравствуйте, приобрёл летом Multitronics, установил, подключил к OBD 2, всё вроде хорошо но хотелось бы ещё подключится к Дут. Ребята подскажите если кто знает, где искать и какого цвета провод идущий с датчика управления топлива.
Буду очень признателен!